红瓜子传媒首页>相关资讯>行业资讯>你见过价值50亿的试卷吗?

你见过价值50亿的试卷吗?

浏览次数:672        发布时间:2018-12-11 09:35:26
分享到:

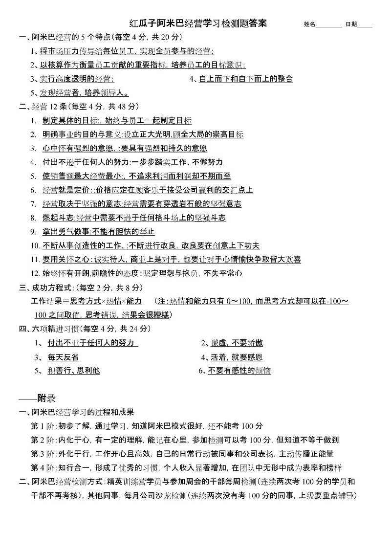
▲红瓜子阿米巴经营学习检测题


什么是阿米巴经营?

阿米巴经营是有“经营之圣”美誉的稻盛和夫先生在实践中总结出来的经营管理体系,是他掌舵京瓷、KDDI、日航三家世界级企业并创造高收益的法宝;曾白手起家创办了两家世界500强企业——日本京瓷公司和日本KDDI公司。78岁时以门外汉的身份接受负债累累的日航企业,仅6个月就扭亏为盈。阿米巴经营是指将企业划分成小的组织单元(阿米巴),通过与市场挂钩的独立核算机制进行运营,培养具有经营意识的领导人,让全体员工参与经营,从而实现高收益的经营管理方式。

学习阿米巴经营能带来什么好处?

1、实现全体人员参与经营

划小组织核算后更能体现每个人在组织当中的作用和存在感,容易让员工卷入到部门经营活动中去。

2、根据核算衡量部门贡献度,加强目标意识

通过迅速的经营结果反馈,能给予员工意识上强有力的影响,激发他们更加努力向上的能量,不断挑战高目标。同时,各个部门的经营结果也能通过核算结果进行衡量。

3、实现可视化经营

公司顶层能够清晰地看到企业的每一个经营角落,底层可以清楚地看到企业的经营状况,称之为“玻璃板透明的经营系统”。

4.“上情下达”和“下情上达”的协调

自上而下的命令式经营与单纯的自下而上的提交目标经营,通常表现为公司决策慢、经营不顺。阿米巴经营是一种既能够将顶层的大目标传递给底层,底层又能很好地依此制定详细核算计划的管理方法,有效地建立了顶层与基层沟通交流的平台。

5.培养有经营意识的人才 

让基层干部、员工学习并负担和企业经营者一样的课题,通过数据的核算,培养其经营意识。

红瓜子全员学习阿米巴经营

人人都是经营者!

▲红瓜子经营模式文化墙


▲红瓜子阿米巴经营学习检测题



-END-

精英招募

红瓜子传媒的专业领域是视频制作、网络营销、品牌策划,300多人的专业团队、十年的行业经验、3000家客户服务见证、红瓜子是行业的模式创新者;红瓜子规划在全国设立109个子公司,现在已有11个子公司正常运作,需要各位朋友帮忙引荐的各地区的合伙人及销售精英,热线电话:400-998-2990